Skoči do osrednje vsebine
GOV.SI
EU in ZK sta dosegla načelni dogovor o zaščiti pravic državljanov EU v Britaniji in britanskih državljanov v EU po brexitu. Skladno s tem je ZK uveljavilo sistem posebne naselitvene sheme (Settlement Scheme) za državljane EU, EGS in Švice ter njihove družinske člane.
Shema za državljane RS in njihove družinske člane

Shema za državljane RS in njihove družinske člane | Avtor: Veleposlaništvo RS v Londonu

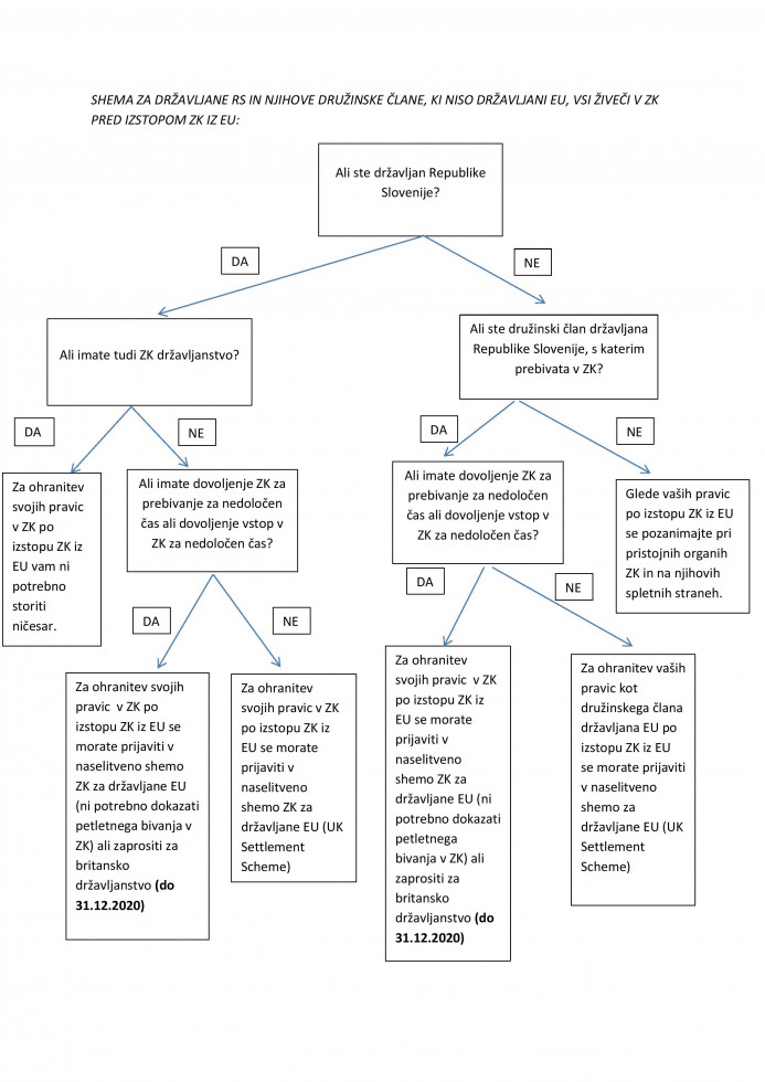
Za koga velja?

V zgoraj navedenih primerih se lahko državljani RS in njihovi družinski člani, ki niso državljani EU, živeči v ZK pred njegovim izstopom iz EU, prijavijo v naselitveno shemo za državljane EU in zaprosijo za pridobitev statusa, ki jim omogoča ohranitev njihovih pravic v ZK. V kolikor so družinski člani državljani EU, se lahko samostojno prijavijo v shemo, v kolikor je to potrebno za državo njihovega državljanstva.

Možnosti pridobitve statusov in njihovi učinki

1. Državljan RS, ki je živel v ZK pred njegovim izstopom iz EU pet let (možne so prekinitve do največ 6 mesecev v vsakem koledarskem letu) bo pridobil naselitveni status (Settled Status):

  • v ZK bo lahko prebival tudi v bodoče za nedoločen čas,
  • ohranil bo vse pravice v ZK (do dela, do storitev NHS, do študija in drugega izobraževanja, do javnih sredstev in do potovanja v druge države in nazaj v ZK),
  • otroci, ki se mu bodo rodili v ZK po vložitvi vloge za pridobitev statusa, bodo lahko postali ZK državljani,
  • status bo izgubil, v kolikor bo živel več kot pet let izven ZK po pridobitvi statusa.

2. Državljan RS, ki je živel v ZK pred njegovim izstopom iz EU manj kot pet let bo pridobil prednaselitveni status (Presettled Status):

  • v ZK bo lahko prebival po pridobitvi statusa še največ pet let,
  • v tem času bo ohranil vse pravice v ZK (do dela, do storitev NHS, do študija in drugega izobraževanja, do javnih sredstev in do potovanja v druge države in nazaj v ZK),
  • otroci, ki se mu bodo rodili v ZK po vložitvi vloge za pridobitev statusa, bodo lahko pridobili prednaselitveni status,
  • status bo izgubil, v kolikor bo živel več kot dve leti izven ZK po pridobitvi statusa.

Pomembno: v trenutku, ko bo tak državljan v ZK izpolnil pogoje za pridobitev urejenega statusa, bo lahko zaprosil za pridobitev naselitvenega statusa.

3. Družinski član državljana RS, ki ni državljan EU: vkolikor je bila odobrena vloga državljana RS, bo ohranil svoje pravice, ki jih ima do sedaj.

Postopek vložitve vloge

Vložitev vloge je trenutno mogoča preko aplikacije za telefone z operacijskim sistemom android preko spletne strani

Potrebujete:

  • veljaven potni list ali biometrično dovoljenje za prebivanje (Biometrics residence permit),
  • dokazilo o neprekinjenem prebivanju in
  • za družinske člane državljanov RS: dokazilo o razmerju z državljanom RS.

Rok za vložitev vloge po izstopu ZK iz EU je 31. 12. 2020